
| Teniendo el proceso: |
![]() |
| Con T = 0.1seg |
| y con especificaciones: |
|
Te(98%) ≤ 2 seg. |
|
δ ≤ 5% |
|
ep=0% |
| Siguiendo los pasos vistos en el tema "Reguladores PID": |
| Paso uno: dibujamos el lugar
de las raíces con Scilab: |
|
|
![]() |
| Paso dos: pasar las especificaciones a
discreto: |
| Te = 4/σ ≈ σ = 2 |
| δ ≤ 5% ≈ |
|
|
| ξ = 0.69 |
|
arcosξ = Φ |
| Φ = 46.36 |
|
Las especificaciones obtenidas se ven más claramente en el plano S: |
|
|
| Del punto que queremos obtener “s = σ ± wpj”
tenemos ya el “σ” que es igual a 2. |
| Con un poco de trigonometría básica obtenemos
el wp |
|
wp = tg(Φ) * σ |
| wp = 2.097 |
| Nuestro punto en el plano S es “s = 2 ±
2.097j” |
| Pasando con el cambio z = esT ≈ e-2*0.1
(cos(2.097*0.1) ± sen(2.097*0.1)*j) |
| z = 0.8 ± 0.17j |
| Para imaginar un poco como serán las
especificaciones en el plano Z, hacemos el modulo de nuestro punto de
especificaciones y obtenemos que es 0.81. El tiempo de especificación es
circular, mientras que la sobreoscilación es en forma de corazón tumbado. La
línea verde es el tiempo de establecimiento, y la roja la sobreoscilación. Y la
línea amarilla es la zona que coincide con la zona de especificaciones con el
lugar de las raíces. |
![]() |
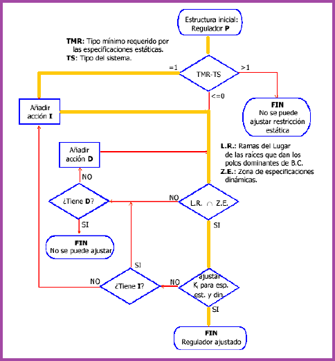
| Paso tres: seguimos el árbol de decisiones. |
|
Partimos desde la K. Y continuamos hasta la decisión
TMR-TS |
|
Como vemos, necesitamos tener un “z- |
|
Como el lugar de las raíces si que se nos
corta con nuestra zona de especificaciones, no añadimos parte D. Como vemos se
ha seguido el siguiente camino en el árbol de decisiones: |
![]() |
| Paso cuatro: ajustamos los parámetros del
regulador. |
| Nuestro regulador tendrá una estructura PI =
K*(z - a)/(z - 1) |
| En este caso la “a” la asignamos por
cancelación, con lo que valdrá 0.95 |
| De este modo la ecuación característica tendrá la siguiente forma: |
|
|
| El “z - |
| 1 +
(0.0024*K)/(z - 1) |
| Para facilitar calculos, tomamos por KL=0.0024*K |
| Y ajustamos la KL con el criterio
del modulo despejando la ecuación característica, obtenemos la siguiente
expresión: |
| |KL| = |z – 1| |
| Particularizamos, para cuando la z vale 0.81
(que es el modulo del punto de especificaciones “z = 0.8 ± 0.17j”) y obtenemos
que KL vale 0.183 |
| Sustituyendo en la formula anterior: KL=0.0024*K tenemos que la K vale
75.54 |
| Es decir que nuestro PI final es: |
| PI = 75.54(z - 0.95)/(z - 1) |
| Paso cinco: Validarlo
con el simulador. |
|
En este caso lo validaríamos con el xcos de Scilab, y nos da
algo similar a esto: |
|
| Como vemos, no hay nada de sobreoscilación,
además el tiempo de establecimiento es menor de 2 segundos y el error de
posición es cero. |
| Hemos obtenido un regulador, que cumple nuestras especificaciones, y que nos controla el sistema. Ahora solo faltaria el paso ultimo, que es la implementacion de este regulador a la realidad, y ver si funciona. |
![]() |