Advised Thesis


PhD Thesis



PhD in the Faculty of Engineering, Department of Engineering Mathematics, University of Bristol
Alexander Hepburn
On the Connection Between the Human Visual System and Machine Learning (2021)

Full Text

Code



PhD in Electrical Engineering, Universitat de València
J. Emmanuel Johnson
Estimating Information In Earth System Data With Machine Learning (2021)

Full Text

Code



PhD in Electrical Engineering, Universitat de València
Jose Padrón
Anomaly and Change Detection in Remote Sensing Images (2021)

Full Text



Master Thesis



TFG, Grado en Ciencia de Datos, UV
Alejandro Hernandez Beneito
Aplicacion para la visualizacion de datos futbolisticos (2025)

Full Text


TFG, Grado en Ciencia de Datos, UV
David Diaz Gregori
Deteccion en un campo de futbol mediante redes neuronales (2025)

Full Text


TFG, Grado en Ciencia de Datos, UV
Jorge Terrasa Vidal
Prediccion de la respuesta individual a la pregunta eNPS en distintas empresas y analisis de los distintos modelos aplicados (2025)

Full Text


TFG, Grado en Ciencia de Datos, UV
Miguel Caurin Perpina
Modelos de prediccion de precios inmobiliarios en la ciudad de Valencia (2025)

Full Text


TFG, Grado en Ciencia de Datos, UV
Pere Caimari Fuster
Analisis de las competencias del futbolista de elite de la academia de los casos de exito en futbol profesional (2025)

Full Text


TFG, Grado en Ingenieria Telematica, UV
Hector Escolano Caparros
Camara de vigilancia inteligente: deteccion de caidas sin necesidad de conexion a Internet (2025)

Full Text


TFM, Master en Ciencia de Datos, UV
Ruben Castillo Carrasco
Ensembles fundacionales aplicados a segmentacion semantica de imagenes (2025)

Full Text


TFM, Master en Inteligencia Artificial, UV
Carlos Moreno Losa
Desarrollo de un sistema de asistencia medica para psoriasis mediante IA generativa y RAG (2025)

Full Text


TFM, Master de Formacion Permanente en Inteligencia Artificial, UV
Eduardo Palomar Trullen
Modelado del comportamiento de incendios forestales con inteligencia artificial (2025)

Full Text


TFM, Master en Inteligencia Artificial Avanzada y Aplicada (IA3), UV
Felipe Ramirez Herrera
Comparativa de arquitecturas post-transformers para la traduccion automatica de texto (2025)

Full Text


TFM, Master en Inteligencia Artificial Avanzada y Aplicada, UV
Francisco de Borja Gregori Garcia
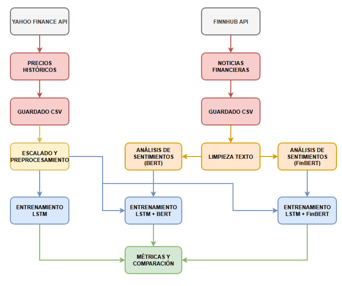
Impacto del analisis de sentimientos en la prediccion de precios financieros: comparativa entre LSTM, BERT y FinBERT (2025)

Full Text


TFM, Master en Inteligencia Artificial Avanzada y Aplicada, UV
Victor Manuel Sanchez Valero
Automatizacion de propuestas de reforma arquitectonica mediante deep learning (2025)

Full Text


TFM, Master en Inteligencia Artificial Avanzada y Aplicada, UV
Alejandro Losa
Como utilizar la ia en el scouting de jugadores de futbol (2024)

Full Text


TFG, Data Science, Universitat de València
Ander Gongora
Mejora de Modelos de Clasificacion mediante la Reutilización de Informacion de Capas de Normalizacion en Redes Neuronales (2024)

Full Text


TFM, Master in Data Science, Universitat de València
Gustavo Zaragoza
Estudio retrospectivo del sindrome coronario agudo (2024)

Full Text


TFM, Master en Inteligencia Artificial Avanzada y Aplicada, UV
Jose Julian Mazcuñan
Prediccion Automatica de Golpes de Padel mediante Analisis de Video con Inteligencia Artificial (padelpose) (2024)

Full Text


TFM, Master en Ingenieria Electronica, UV
Yanzhang Song
Reliable image recognition in autonomous driving: evaluation of edge devices for deep learning software (2024)

Full Text


TFM, Master en Ingenieria Electronica, UV
Ruben Garrido
Desarrollo de un sistema de captacion de imagenes y datos para dispositivos IoT (2023)

Full Text


TFM, Master in Data Science, Universitat Oberta de Catalunya
Nuria Alabau
Mejora de modelos de deep learning mediante invarianzas y equivarianzas translacionales (2023)

Full Text

Code


TFG, Degree in Data Science, Universitat de València
Javier Yago
VerseVisions: generador automatico de videoclips a partir de una cancion (2023)

Full Text

Code


TFM, Master in Data Science, Universitat de València
Jorge Vila Tomas
Parametric Deep Learning: Introducing statistical and biological knowledge via functional forms (2023)

Full Text


TFM, Master in Data Science, Universitat de València
Lorenzo Pardo
Transformers en segmentacion de imagenes: Analisis de rendimiento en el mundo real tras entrenamiento en imagenes sinteticas (2023)

Full Text


TFM, Master in Artificial Intelligence, Universitat de València
Andreu Tarrasa
Estudio preliminar de algoritmos de IA para la reconstruccion de energias en el experimento Atlas del LHC (2023)

Full Text


TFM, Master in Artificial Intelligence, Universitat de València
Carlos Chabert
Aprendizaje profundo aplicado a técnicas de imagen con luz estructurada y detección con un solo píxel (2023)

Full Text


TFM, Master in Artificial Intelligence, Universitat de València
Fernando Garcia Torres
Innovative Active Learning-Based Framework for Ulcerative Colitis Region Segmentation in Histological Images (2023)

Full Text


TFM, Master in Data Science, Universitat de València
Guillermo Climent Gargallo
Exploration of metabolic functions in Rio Tinto Mars-Analog (2023)

Full Text


TFM, Master in Data Science, Universitat de València
Agustin Matias Galante Cervinyo
Multimodal Transformer for Dual-Component Intrapulse Signal Modulation Classification (2023)

Full Text


TFG, Degree in Data Science, Universitat de València
Alex Pastor Jimenez
Generacion y segmentacion de imagenes reales a partir de redes generativas adversarias y transferencia de estilo (2022)

Full Text


TFM, Master in Data Science, Universitat de València
Hector Lopez
Vision Artificial aplicacada a la deteccion de personas (2022)

Full Text

Code


TFG, Universitat de València
Francisco Sanchez Faubel
Conteo de peatones mediante deteccion segmentada con entrenamiento de redes neuronales aplicado a un sistema edge (2022)

Full Text


TFG, in Data Science, Universitat de València
Jose Oriol Moreno
Construccion de un pipeline de conversion de autoencoders convolucionales para inferencia en Edge TPUs (2022)

Full Text

Code


TFG, in Data Science, Universitat de València
Javier Gavina
Estimacion de Pose y sus aplicaciones (2022)

Full Text


TFM, Master in Electronic Engineering, Universitat de València
Angela Sanchez
Recostruccion de pixeles muertos presentes en imagenes medicas mediante una red neuronal (2022)

Full Text


TFM, Master in Data Science, Universitat de València
Pablo Hernandez-Camara
Autonomous driving semantic segmentation with divisive normalization (2022)

Full Text

Code


TFM, Master in Data Science, Universitat de València
Jose Manuel Lorites
Generacion de imagenes de resonancia magnetica cardiaca mediante tecnicas de aprendizaje profundo (2022)

Full Text

Code


TFM, Master in Data Science, Universitat de València
Antonio Segovia
Metodos de Machine Learning aplicados al baloncesto (2021)

Full Text

Code


TFG, Universitat de València
Laura Garrido Rey
Reconocimiento de senyales de trafico mediante vision artificial y redes neuronales. (2021)

Full Text


TFM, Master in Electronic Engineering, Universitat de València
Pau Jordan
Estudio y analisis comparativo de algoritmos de planificacion local para robots moviles basado en ROS (2021)

Full Text


TFM, Master in Data Science, Universitat de València
Sergio Morant
Desarrollo de un sistema de bajo coste para el analisis de trafico mediante el uso de deep learning (2021)

Full Text

Code


TFG, Universitat de València
Evelin Mihut
Teleoperacion asistida de un robot movil, con capacidad de deteccion y evitacion de objetos mediante vision artificial e inteligencia artificial. (2020)

Full Text


TFG, Universitat de València
Sergio Perez
Desarrollo de un simulador de conduccion autonoma con unity 3D y ROS para el usode red neuronal artificial. (2020)

Full Text

Example


TFG, Universitat de València
Angela Sanchez
Disenyo de una instalacion solar fotovoltaica en el termino municipal de Cortes de Pallas. (2020)

Full Text


Master in Data Science, Universitat de València
Eduardo Davila
Utilizacion de modelos generativos para proveer de datos adicionales a modelos de aprendizaje supervisados. (2020)

Full Text

Results


Master in Data Science, Universitat de València
Pablo Carrera
A Reinforcement Learning approach to financial trading (2020)

Full Text

Code


Master in Data Science, MBIT
Francisco Javier Sanchez, Jesús Manzaneque, Claudia Lara
Sistema automático de valoración de etiquetas de botellas de vino (2019)

Full Text


Master in Data Science, Universitat de València
Teresa Monteagudo
Clasificación conjunta de imágenes y texto utilizando técnicas de deep learning (2019)

Full Text


Master in Data Science, Universitat de València
Alberto Oteo
GANs para el aumento de resolución de imágenes multi-espectrales (2019)

Full Text


Master in Data Science, Universitat de València
Jordi Silvestre
Clasififcación de imágenes naturales y multi-espectrales mediante redes neuronales convolucionales (2019)

Full Text


Master in Data Science, Universitat de València
Héctor Mirete
Extracción y predicción de datos de series temporales de reservas de vuelo (2019)

Full Text


Master in Data Science, Universitat de València
Carla Urrea
Predicción de emisividades terrestres a partir de los datos de radiancias medidas IASI a bordo del saté METOP METEOSAT (2018)

Full Text


Master in Data Science, Universitat de València
Sergio David Pérez Navarro
Redes neuronales artificiales adversarias (GANs) para detección de nubes y generación de escenas a partir de imágenes del satélite NASA Landsat 8 (2018)

Full Text


Master in Remote Sensing, Universitat de València
Antonio Antón
Generación de productos climáticos a partir de datos del sensor IRS. (2018)

Full Text


Master in Remote Sensing, Universitat de València
Ana Benito
Transformadas wavelets y optimización no convexa en geociencia y teledetección. (2018)

Full Text